Skip to main content
Main navigation
Close navigation
Main
Main
Introduksjon til Powercatch
Rollebeskrivelser / Ordliste
Prosesser i Powercatch
Nett
Arbeidsordre Nett (Hovedordre)
Montasje graving av grøft for kabel og rør
Montasje endeavslutning/tilkobling kabel HS
Montasje endeavslutning/tilkobling kabel LS
Montasje skift/monter trafo i mast
Montasje reising/bardunering mast HS/LS
Montasje transport av materiell
Montasje fundamentering av nettstasjon
Montasje graving av grøft for stikkledning
Montasje jordplatemåling
Montasje legging av kabel og rør i grøft
Montasje HS-bryteranlegg i nettstasjon
Montasje målermontasje/skifting
Montasje ombygging av nettstasjon i mast
Montasje prefab. nettstasjon på bakke
Montasje prefab. nettstasjon i mast
Montasje skift kabelskap
Montasje strekking LS
Montasje tilkobling kunde komplett
Montasje transformator NS bakke
Montasje tilkobling kabel i mast
Montasje HS-bryter i mast
Montasje byggestrøm
Demontering byggestrøm
Bestilling materiell
Innmåling av anlegg
Montasje jordfeilsøk
Driftsordre Nett
Befaring på stedet
Koblingsplan
Leder for sikkerhet/AFA
Måling & AMS / Smart Metering
Måling - Generelle funksjoner
Innledning Måling
Basisfunksjoner
Grovplanlegging av arbeidsordre
Retur av ordre fra montør
Feilsituasjoner
Måling - Funksjoner med Bookit/Ressurskalender
Detaljplanlegging av arbeidsordre
Utsending av brev
Utsending av SMS
Videre behandling av planlagt oppgave
Veileder drift AMS
Avvikshåndtering
Vedlikehold (VO)
Vedlikehold - Hovedordre
Vedlikehold - Kontrollordre
Vedlikehold - Reparasjonsordre
Fjernvarme
Mobil
Rapport RME
Rapport RME - Område, dashboard og opprette sak/rapport
Rapport RME - Sending og massesending
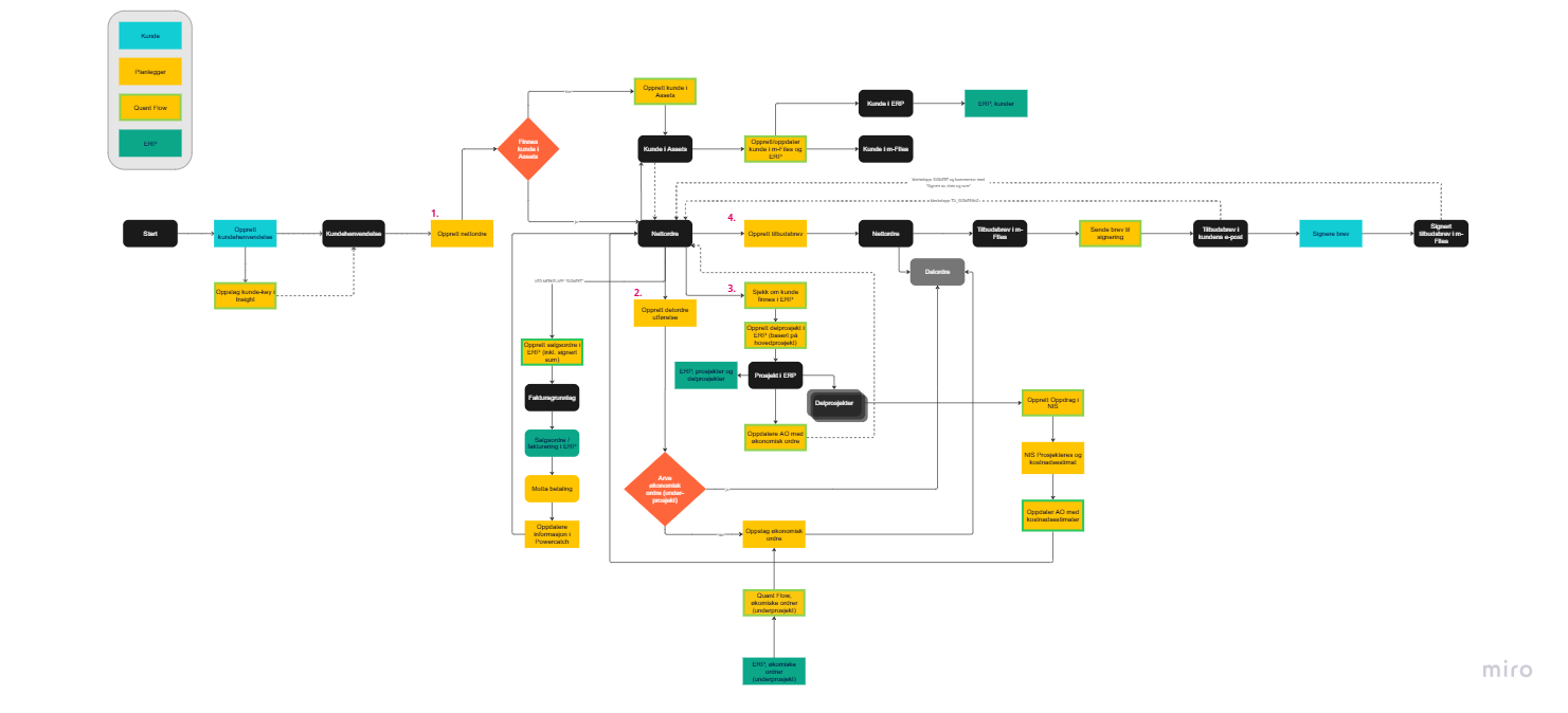
Anleggsbidrag
Moduler i Powercatch
Ressurstyring, Booking og Ressurspanel
Kart (Mapit)
Matrikkelsøk
Matrikkelsøk i Mapit
Opprett delsak NETT fra kart
Materiell
Materiell på web
Materiell - Grunnleggende funksjoner (web)
Planlegging av materiell (web)
Uttak / retur av materiell (web)
Overføring av materiell mellom ordre
Lagertelling
Lagertelling - Pre telling
Lagertelling - Telling med bruk av mobil
Lagertelling - Post telling
SJA
Varme arbeid
Arbeid ved strømførende ledninger i stolpe
Oppstrekk/riving av linjer
Bruk av heisekran/kurv
Bruk av motorisert strekkeutstyr
Arbeid i stolpe langs vei
Kontroll stolpe
Generell SJA
AUS uten spesifiserte arbeidsprosedyrer
AUS med spesifiserte arbeidsprosedyrer
Skjøting av kabel
Timeregistrering
Timeregistrering på web
Timeregistrering på mobil -
Infrastruktur
Infrastruktur på web
Infrastruktur i kart
Sendit - SMS utsening og mottak
Reportit - Rapporter og dokumenter
Planlegger
Ressursstyrer
Montør
Administrasjon
Powercatch web
Basisfunksjonalitet i Jira
Funksjoner Powercatch web
Materiell --
Powercatch overview
Roller og tilgangsstyring
Organisering
Arbeidsflyt og prosessautomatisering
Timeregistrering og godkjenning
Rapporter
Masseoppdatering
Powercatch mobil
Funksjoner i Powercatch mobilklient
Installasjon av powercatch
Autentisering mobil
Automatisk oppgradering av mobilklient
Synkronisering
Startside - dashbord
Menyer i appen
Kart
Infrastruktur-mobil
Filtervisning
Mobilkalender
Arbeidsordren
Sikker jobbanalyse
Bilder og vedlegg
Endring av status arbeidsordre
Navigasjon
Kommentarer
Ferdigstille arbeidsordre
Arbeid offline
Opprette ordre mobil
Timeregistrering på mobil
Føre timer fra saksdetaljer
Mine timer
Finn timer
Timeføringsiden
Ukesvisning
Spesialfelter
Kjørebok
Tømme data på mobil
Sende inn endringslogg
Lagertelling på mobil
Feilsøking
Ekstraressurs på oppgave
Materiell på mobil
Oppdatere posisjon på oppgaven
Mobil overview
Hjelp
Powercatch FAQ
Powercatch E-læringskurs
Arbeidsflyt og Basisfunksjoner
Releasenotes
Breadcrumbs
Home
Powercatch Documentation
Prosesser i Powercatch
On this Page
Anleggsbidrag